

Daniela Stoian is an artist with +10 years experience in educational workshops, photography and video art. As a complex artist and educator, her website goes beyond being a portfolio, and acts further as an online exhibition space for her work.
The website was constructed using Webflow.
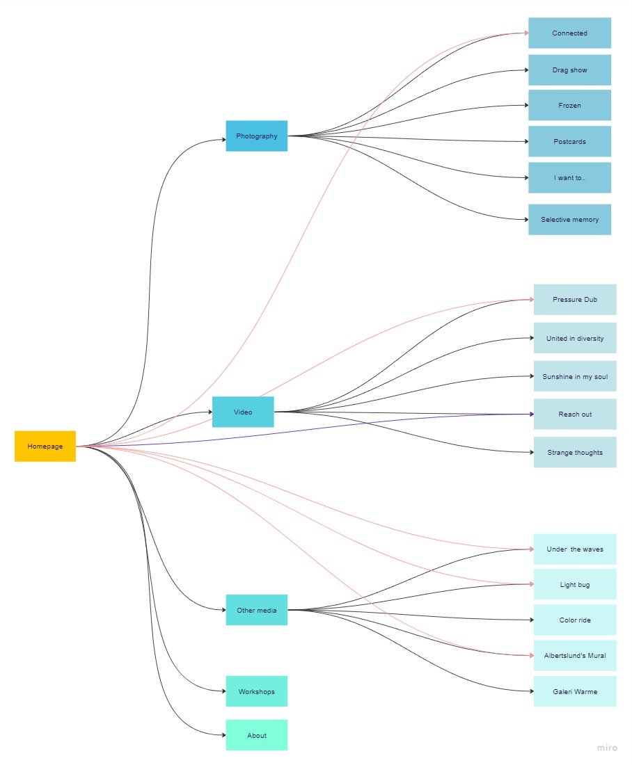
Structure
One of the challenges when creating a website that aims to present different artistic endeavors is having a clear overview over the categories and where each project belongs.
This structural overview served a dual purpose: bringing clarity to the information architecture and aligning expectations for the different stages of the process.
The website currently contains six main pages including the landing page. These were included in the main navigation and represented the main areas of artistic work - e.g. photography, video, other media, etc. Three of the main pages contain links to subpages - these represent the specific projects.
Quick links from the landing page provides example projects found in the three pages which contain the sub-projects.
The workshop page aims currently at presenting the working ethics, principals and research in connection to the these activities.

Future work
Last but not least this is a work in progress project, so small adjustments are planned to be done in the near future.
Along with adjustments, there is a lot of room in creating interactions that can support a better experience.
See current version at danielastoian.dk
coming soon